
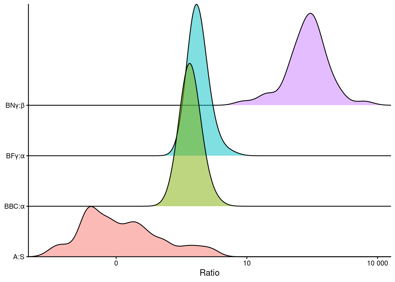
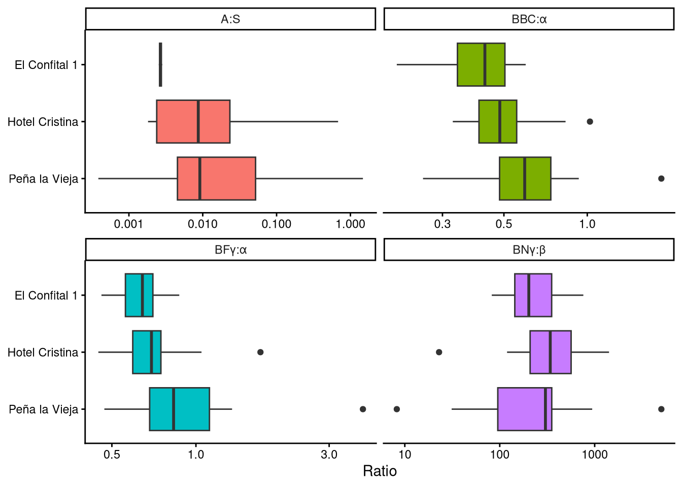
Bacterial ratios
Sagova-Mareckova et al. (2021) offers a comprehensive review of compositional indices and ratios as paramount parameters of environmental assessment.
| Ratio | Formula | Reference |
|---|---|---|
| A:S | Alteromonas over SAR11 Clade | Ferrera et al. (2016) |
| BNγ:β | Bacteroidetes, Nitrospira and Gammaproteobacteria over Betaproteobacteria | Garrido et al. (2014) |
| BBC:α | Bacilli, Bacteroidetes and Clostridia over Alphaproteobacteria | Wu et al. (2010) |
| BFγ:α | Bacteroidetes, Firmicutes and Gammaproteobacteria over Alphaproteobacteria | Niu et al. (2018) |
1 Which are the overall distributions of these ratios?
2 Did bacterial ratios vary locally?

3 How did bacterial ratios change over time?

References
Ferrera, Isabel, Caterina R. Giner, Albert Reñé, Jordi Camp, Ramon Massana, Josep M. Gasol, and Esther Garcés. 2016. “Evaluation of Alternative High-Throughput Sequencing Methodologies for the Monitoring of Marine Picoplanktonic Biodiversity Based on rRNA Gene Amplicons.” Frontiers in Marine Science 3. https://doi.org/10.3389/fmars.2016.00147.
Garrido, L., O. Sánchez, I. Ferrera, N. Tomàs, and J. Mas. 2014. “Dynamics of Microbial Diversity Profiles in Waters of Different Qualities. Approximation to an Ecological Quality Indicator.” Science of The Total Environment 468-469: 1154–61. https://doi.org/10.1016/j.scitotenv.2013.08.065.
Niu, Lihua, Yi Li, Peifang Wang, Wenlong Zhang, Chao Wang, Jie Li, and Hainan Wu. 2018. “Development of a Microbial Community-Based Index of Biotic Integrity (MC-IBI) for the Assessment of Ecological Status of Rivers in the Taihu Basin, China.” Ecological Indicators 85: 204–13. https://doi.org/10.1016/j.ecolind.2017.10.051.
Sagova-Mareckova, M., J. Boenigk, A. Bouchez, K. Cermakova, T. Chonova, T. Cordier, U. Eisendle, et al. 2021. “Expanding Ecological Assessment by Integrating Microorganisms into Routine Freshwater Biomonitoring.” Water Research 191: 116767. https://doi.org/10.1016/j.watres.2020.116767.
Wu, Cindy H., Bram Sercu, Laurie C. Van De Werfhorst, Jakk Wong, Todd Z. DeSantis, Eoin L. Brodie, Terry C. Hazen, Patricia A. Holden, and Gary L. andersen. 2010. “Characterization of Coastal Urban Watershed Bacterial Communities Leads to Alternative Community-Based Indicators.” PLOS ONE 5 (6): 1–11. https://doi.org/10.1371/journal.pone.0011285.